🐈⬛ Solkatsticeビルドガイド
| 名前 | 数 | 備考 |
|---|---|---|
| メインPCB | x1 | |
| Seeed Studio XIAO nRF52840 | x1 | メインPCBに取付済み |
| PMW3610用PCB | x1 | メインPCBに取付済み |
| L字ピンヘッダー | x1 | メインPCBに取付済み |
| バッテリー用ケーブル | x1 | ※無線化する場合のみ |
| スイッチプレート | x1 | |
| ケース(左) | x1 | |
| ケース(右) | x1 | |
| リセットスイッチボタン | x1 | |
| 電源スイッチボタン | x1 | |
| トラックボールケース | x1 | |
| 2mmセラミックボール | x3 | トラックボールケースに圧入済み |
| OLED | x1 | メインPCBに取付済み |
| アナログスティック | x1 | メインPCBに取付済み |
| M3x5mmネジ | x8 | |
| M2x8mmネジ | x2 |
別途用意するもの
Section titled “別途用意するもの”| 名前 | 数 | 備考 |
|---|---|---|
| 25mmボール | x1 | |
| Cherry MXキースイッチ | x40 | |
| Cherry MXキーソケット | x40 | |
| キーキャップ | ||
| 3.7V電池(Lipoバッテリー502030想定) | x1 | ※無線化する場合のみ |
| 両面テープ | x1 |
PCBの修正について
Section titled “PCBの修正について”製造ミスにより修正している箇所があります。
ハンダが外れる可能性があるため、導線を引っ張ったり、曲げたりしないように注意してください。

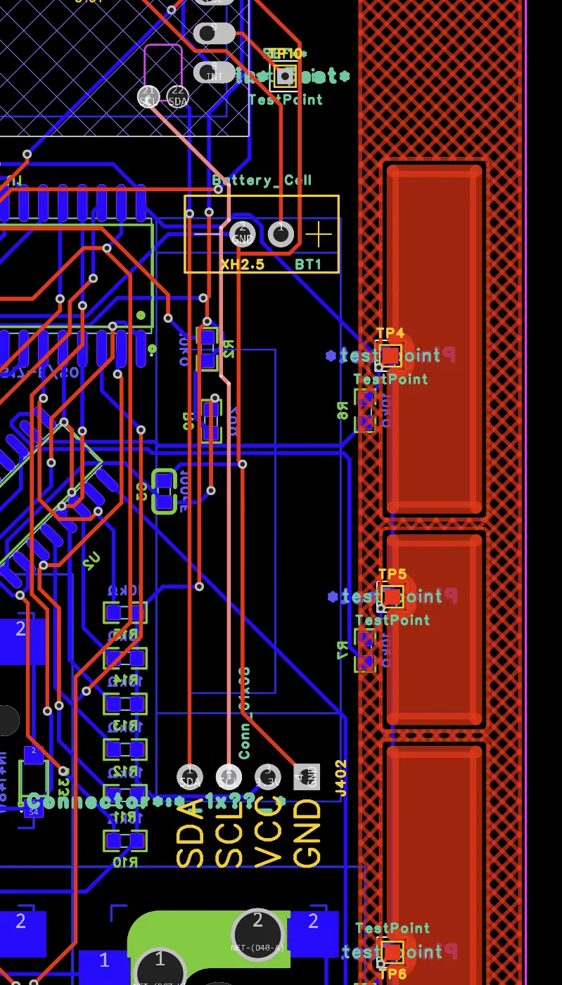
①OLEDのSCL
Section titled “①OLEDのSCL”黄色枠の部分をパターンカットする必要があります。(黒線で示した二か所)

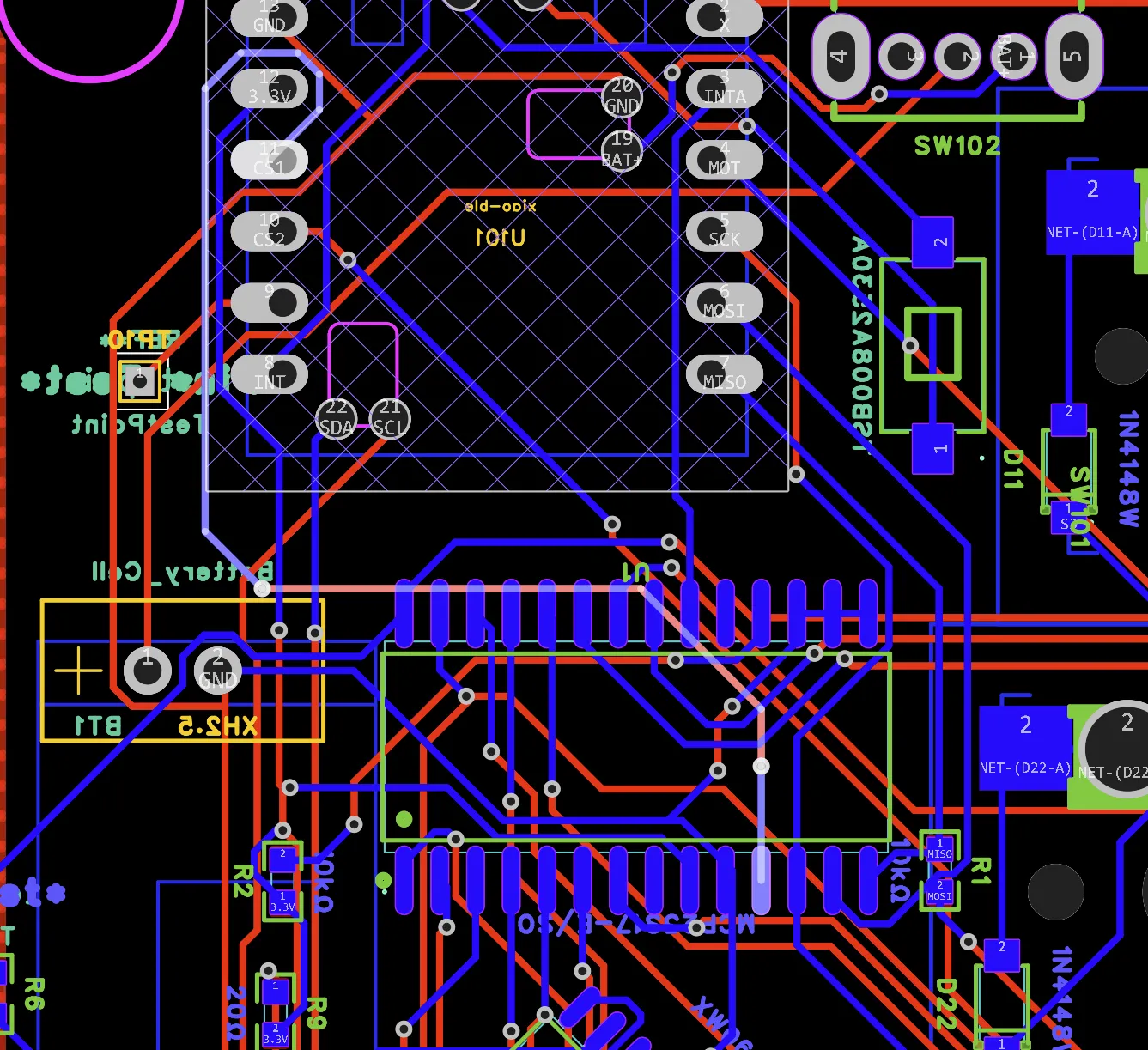
②MCP23S17のCS
Section titled “②MCP23S17のCS”
③XW06AのGND
Section titled “③XW06AのGND”
④PMW3610のCS
Section titled “④PMW3610のCS”
スイッチソケットの実装
Section titled “スイッチソケットの実装”ソケットをはんだ付けする。
バッテリーケーブルの実装
Section titled “バッテリーケーブルの実装”メイン基板を裏向きにして、バッテリーのパッドに+-を間違えないようにしてケーブルを差し込む。
※右が-(GND、黒)、左が+(VCC、赤)
表からはんだ付けする。
※OLEDの下に端子が隠れています。はんだ付けしづらいので注意。
はんだ付け後、裏面に伸びたリード線はショートしないようにカットする。
バッテリーケーブルはテープや接着剤でPCBに固定することを推奨。

Tips:ぶらぶらしたケーブルがPCBのネジ穴とケースの固定用突起に挟まったままPCBを挿入したことで、ケーブルが切断されたことがあるので注意。
バッテリーの実装
Section titled “バッテリーの実装”ケース左上の空間にバッテリーを両面テープなどで固定する。
バッテリーケーブルとバッテリーを接続する。(赤線と赤線、黒線と黒線がつながるようにすること。)
アナログスティックの実装
Section titled “アナログスティックの実装”FFCコネクタの爪を持ち上げて開放状態にする。

FFCケーブルの向きに注意して、コネクタに差し込む。
※写真の向きで正常です。

FFCコネクタの爪を下げてロック状態にする。

FFCコネクタからFFCケーブルが抜けないように気を付けながら、コネクタをひねりながら表側に持ってくる。

スイッチプレートの組み立て
Section titled “スイッチプレートの組み立て”スイッチプレートとメインPCBを重ねてスイッチを挿していく。
ケースの組み立て
Section titled “ケースの組み立て”ケースを組み合わせる。
電源スイッチ、リセットスイッチをケース内側から差し込む。(吹き飛びやすいので注意)
メインPCBをケースに取り付ける。この時、バッテリーケーブルがPCBのネジ穴とケースの固定用突起などに挟まれないように注意すること。
M3ネジでPCBをケースに固定する。
Tips:ケースを組み合わせてから、230度くらいのハンダゴテでケースの繋ぎ目を裏からなぞって融着させることで、強度を上げることができるかもしれません。
トラックボールケースの実装
Section titled “トラックボールケースの実装”トラックボールケースを差し込み、裏からM2ネジで固定する。
ファームウェアの書き込み
Section titled “ファームウェアの書き込み”USBケーブルでPCに接続する。
裏面のリセットスイッチを素早く2回クリックするとUSBドライブとしてマウントされる。
UF2ファイルをドラッグ&ドロップするとファームウェアの書き込みが始まる。
完了すると自動的に切断され、使用できる状態となる。
レイヤー機能
Section titled “レイヤー機能”| # | レイヤー | 機能 |
|---|---|---|
| 0 | USレイヤー | デフォルトのレイヤー |
| 1 | 疑似JISレイヤー | tabキー長押しで有効/無効を切り替える。 |
| 2 | Functionレイヤー | |
| 3 | Numberレイヤー | USレイヤーから有効化可能 |
| 4 | 疑似JIS Numberレイヤー | 疑似JISレイヤーから有効化可能 |
| 5 | マウスレイヤー | トラックボールが動いている間にのみ有効になる。 |
| 6 | スクロールレイヤー | レイヤー2を有効にしている間にのみ有効になる。 トラックボールを動かすとスクロールする。 |
| 7 | BTレイヤー | 数字1~5を押すことで接続プロファイルを切り替える。 |
JISレイヤー機能
Section titled “JISレイヤー機能”・tabキー長押しでレイヤー1(疑似JISレイヤー)を有効/無効を切り替える。
・レイヤー1は日本語配列として認識しているキーボードで英語配列の入力ができる。
(例:日本語配列として認識しているPCで、レイヤー1を有効にしてSHIFT+2→@を入力)
マウスレイヤー機能
Section titled “マウスレイヤー機能”以下のマウス入力が可能となる。
| キー | 機能 |
|---|---|
| 「.」キー | 左クリック |
| 「/」キー | 中央クリック |
| 「右SHIFT」キー | 右クリック |
接続プロファイル切り替え機能
Section titled “接続プロファイル切り替え機能”・「\」キーを押している間レイヤー5が有効になり、同時に数字1~5を押すことで接続プロファイルを切り替える。
・レイヤー5で「`」キー→現在の接続プロファイルを消去する。tabキー→接続プロファイルを全て消去する。
電源スイッチ
Section titled “電源スイッチ”電源スイッチは左側でON、右側でOFFとなる。